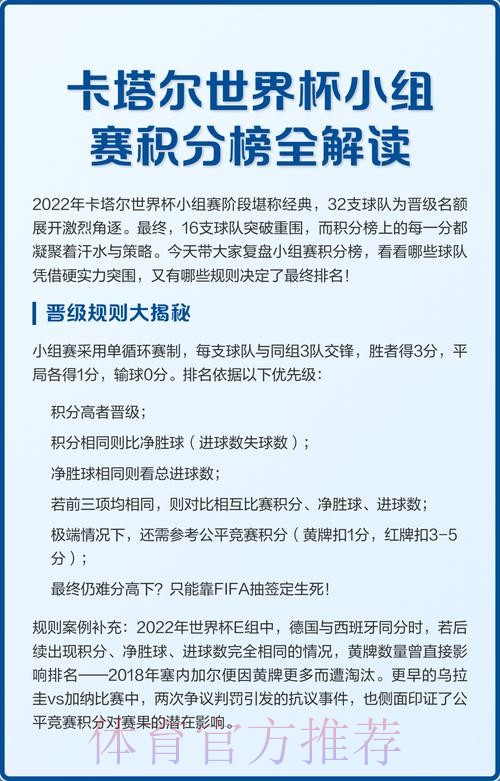
世界杯小组赛积分技巧深度解析
每一届世界杯的小组赛,都是一场关于积分和算术的隐形博弈。球迷看到的是进球与扑救,教练真正较量的却是如何在有限的三场比赛里,把握住每一分的价值。在积分规则近似稳定的背景下,那些看似不起眼的平局、补时阶段的进球、甚至是控球和射门的取舍,都可能成为决定小组出线的关键。理解并运用世界杯小组赛积分技巧,不仅能帮助教练更精准地制定策略,也能让球迷在观赛时读懂每一个细节背后的深意。
小组赛积分规则背后的隐性逻辑

传统意义上的小组赛积分规则极为简洁 胜利三分 平局一分 失利零分 但在如此简单的规则背后,却存在一套层层递进的排序标准 通常包括积分 总净胜球 总进球数 相互交锋战绩 相互净胜球 相互进球数 乃至公平竞赛积分和抽签等。这意味着 球队在追求积分的同时 还需要兼顾净胜球和进球数的积累。许多表面看似激进或保守的战术选择 其实都与这些次级指标密切相关。简言之 小组赛从来不是只比谁赢得多 而是比谁在集体博弈中更会算账。
从“必须赢球”到“合理拿分”的思维转变
不少球迷习惯用淘汰赛的心态来看小组赛 会天然认为每一场比赛都要全取三分才算成功。但在高水平对抗中 这种想法往往不现实也不聪明。小组赛只有三轮 每支球队都同时在计算风险和收益。对强队而言 第一轮并不一定非要大胜 更重要的是避免爆冷输球 保持主动权 在后两轮根据形势调整策略;对中下游球队而言 一场宝贵的平局往往比盲目追求胜利更有价值 甚至可以成为最终出线的基石。真正高明的世界杯小组赛积分技巧 就在于把每一分用在最关键的时间节点上 而不是无差别地冒险。
合理分配三场比赛的战略权重
在常见的小组配置中 一支球队往往会同时面对种子队 实力接近的对手 以及实力略弱或风格相克的对手。此时如何分配三场比赛的“战略权重” 是积分技巧运用的起点。一般而言 第一场被视为定调之战 拿到至少一分可以避免陷入被动 全取三分则几乎占据半只脚的出线席位 第二场则是抢分窗口 往往面对实力接近的对手 此时的胜负直接决定出线主动权 第三场则可能演变为算分决战 不少球队会根据已知的积分形势和其他场次结果 在赛前就预设出多套平局或小胜的小分策略。在这一过程中 教练组不仅要研究对手的技战术 还要时刻关注同组其他比赛的比分变动 从而决定是全力进攻还是稳守求平。

攻守平衡与净胜球的微妙权衡

虽然净胜球通常是第二或第三排序指标 但对积分技巧的影响却非常直接。过于保守 可能导致在积分相同的情况下因净胜球落后被淘汰 过于激进 又可能为了一粒净胜球而付出被反击致命的代价。高水平球队常用的一种方式 是在面对公认实力较弱的对手时 设定一个理性目标 例如三球以上胜出而非无节制狂攻 当达到既定目标后 开始适当控制节奏 替换核心球员 增强防守稳定性 同时避免伤病和黄牌积累。反过来看 在面对强队时 如果局势处于落后一球且时间所剩不多 很多教练会在衡量风险后选择接受小负 而不是孤注一掷导致大比分失利 因为在小组赛语境下 一球小负和三球大负在积分上同样是零分 但在净胜球上的差距可能在第三轮成为命门。
何时主动求平 何时必须冒险
世界杯小组赛中 经常出现一种看似“消极”的画面 两支球队在比赛后段默契放缓节奏 垂直推进减少 更注重安全传递 实际上 这往往是基于积分形势做出的理性选择。当平局能确保双方同时出线 或至少大幅提升出线概率时 主动求平就成为合理策略。典型场景是小组最后一轮 同步开球的两场比赛都在进行中的情况下 教练通过场边信息获知另一场的比分 随即调整本方打法 从原先的激进抢攻改为以不失球为首要目标。与之相反 当积分落后且只剩一轮时 某些球队则必须在明知风险极大的情况下全线压上 即便这意味着被反击打出大比分 也在所不惜 因为在必须取胜的前提下 保守踢法只会把自己拖入必然出局的死局。
相互交锋与“针对性抢分”的策略思路
现代世界杯小组赛越来越看重相互交锋战绩 而不是单纯的总净胜球 这一变化让所谓的“针对性抢分”策略愈发重要。教练在赛前分析对手时 不再只是笼统地考虑整体实力 还会特别强调与某一直接竞争对手的交手结果 在这种背景下 与实力相仿的球队交手时 一球小胜的价值可能远高于对弱队的三球大胜 因为一旦在积分上持平 那场关键对话的结果会直接决定排名。此外 在知道相互战绩将优先被比较的前提下 某些球队会在领先时更加珍惜不失球 避免在垃圾时间被对手扳回一球 从而在相互净胜球上留下隐患。这种看似保守的收尾方式 实际上是对积分规则深刻理解后的理性延伸。
案例分析 智慧算分与遗憾出局的对比
在世界杯历史上 不乏因为对小组赛积分规则理解到位而成功出线的案例 也有因为算错分数或忽略净胜球而饮恨的球队。某届比赛中 一支欧洲劲旅在前两轮取得一胜一平 积分四分 但净胜球仅为一球 他们在最后一轮面对已经提前出线的种子队时 选择了极为保守的五后卫站位 企图以平局锁定出线 结果在下半场被对手连续打出快速反击 最终两球落败 在同分情况下被另一支利用大胜弱旅刷足净胜球的球队挤出小组。与之形成对照的是 另一支南美球队在前两轮只拿到两分 却在最后一战果断放弃保守 采取高位逼抢与快速反击的组合打法 在上半场便取得两球领先 此后稳健控场 避免不必要的冲突和黄牌 最终凭借三分加上相互交锋优势反超出线。这两个案例说明 是否敢于根据积分形势调整风险偏好 是区别聪明算分和被动出局的关键。

细节中的技巧 黄牌控制与体能管理
在极端情况下 决定小组出线顺位的 甚至可能是公平竞赛积分 即黄牌红牌数量的比较 因此 在已经明确占优的比赛里 控制犯规方式 避免不必要的情绪化动作 同样是一种积分技巧的延伸。教练会在球员已有黄牌在身时 结合比赛重要性和角色不可替代性 评估是否提前换下 既保障下一场的出勤 也降低累积黄牌带来的额外风险。此外 在小组赛赛程紧密的现实下 精准的体能管理同样与积分策略相连 当一支球队基本锁定出线或形势彻底被动时 合理轮换和压缩核心球员出场时间 不仅是在保护球员 更是为可能到来的淘汰赛积蓄力量 因为积分只是阶段任务 最终目标仍是走得更远。
从观赛视角理解世界杯小组赛积分技巧的价值
对一般球迷而言 掌握一定程度的世界杯小组赛积分技巧 可以显著提升观赛体验 在看到球队在终场前没有疯狂压上时 不再简单地用“缺乏斗志”来解释 而是能从积分形势和净胜球的角度 去理解这一选择是否合理。当你在第三轮比赛前拿出纸笔或者心算 推演各种结果组合 帮心仪球队计算出线概率时 你实际上已经参与到这场宏大的策略游戏之中。世界杯魅力不仅在于那些惊艳世界的进球 也在于每一场小组赛背后那条隐形的积分曲线 它串起了所有教练的决策 球员的选择 以及球迷的情绪波动。


需求表单